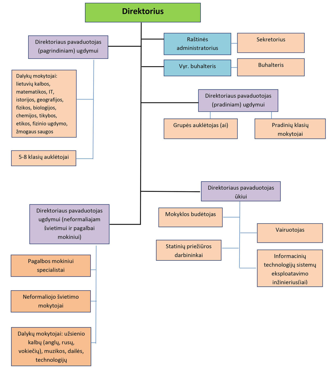
Tauragės „Šaltinio“ progimnazija

Struktūros schema     

Tauragės “Šaltinio” progimnazijos organizacinė valdymo struktūra

  • Elektroninis dienynas
  • Tėvams
  • Mokiniams
  • Mokytojams
Pamokų laikas
Pertrauka
  • 0. 08.00—08.45
  • 1. 08.55—09.40
  • 2. 09.50—10.35
  • 3. 10.55—11.40
  • 4. 12.00—12.45
  • 5. 12.55—13.40
  • 6. 13.50—14.35
  • 7. 14.45—15.30